【图文直播】瑞雪迎新年!雪景、路况、保障信息实时更新中……


11.jpg 22.jpg 33.jpg
已邀请:

奔跑吧小熊

赞同来自:

0-3小时阴有小雪,东北风2到3级,气温1度左右;3-6小时阴有小到中雪,东北风2到3级,气温1到2度。 来自:扬州气象

玛卡巴卡11

赞同来自:

【短期预报】今天白天阴有中到大雪,局部大到暴雪,夜里阴有雨夹雪转小雨,东北风3到4级,今天最高气温:2到3度,明晨最低气温:0到1度。来自:扬州气象

玛卡巴卡11

赞同来自:

2019年的第一场雪❄️如约而至!来自朋友圈

    下载视频

玛卡巴卡11

赞同来自:

目前因下雪,G2京沪高速八桥至江都东段禁止三超、危险品车上高速,限速80;S28启扬高速扬州段、S49新扬高速扬州段禁止危化品车上高速。

玛卡巴卡11

赞同来自:

雪越下越大了

    下载视频

玛卡巴卡11

赞同来自:

这雪下得有点美

    下载视频

玛卡巴卡11

赞同来自:

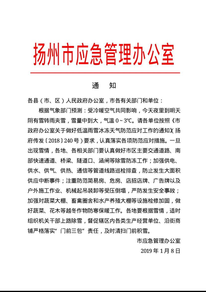
今天雪量中到大,扬州市应急管理办公室发布通知,提醒大家注意防范!

玛卡巴卡11

赞同来自:

雪好大!来自朋友圈

    下载视频

玛卡巴卡11

赞同来自:

下雪了,早行的朋友们定要注意安全。[握手][微笑] 来自朋友圈

玛卡巴卡11

赞同来自:

据@江苏气象9日5时发布的最新天气预报:

【雨雪】今天白天淮河以南西部地区阴有中雪,其中江淮之间西部地区局部大到暴雪,本省东南部地区阴有雨夹雪或雪,雨雪量小到中等,其它地区阴有小雪;夜里沿江和苏南地区阴有雨夹雪转雨,雨雪量小到中等,其它地区阴有小雪或小雨夹雪,全省东北风3级左右,今天最高温度:本省东南部地区5度左右,本省西北部地区1度左右,其它地区2~3度,明晨最低温度:本省东南部地区4度左右,淮北地区-1~-2度,其它地区0~1度。

玛卡巴卡11

赞同来自:

据省交通综合执法局发布的最新消息:

2019年1月9日07:00,目前,我省南京、镇江、无锡、苏州部分地区高速公路出现小雪或小雨夹雪天气,受其影响部分路段采取了限速管制措施。

具体管制路段如下:
三级管制路段(限速80):G25长深高速南京段、G2501南京绕城高速、G42沪蓉高速南京、镇江段、G40沪陕高速南京段、G4011扬溧高速镇江段、S38常合高速镇江、常州段。

玛卡巴卡11

赞同来自:

中央气象台1月8日18时发布的暴雪蓝色预警,预计1月8日20时至9日20时,安徽中部、江苏西南部等地的部分地区有大雪,其中,安徽中部偏西地区局地有暴雪(10~16毫米),上述地区积雪深度3~5厘米,局地可达8厘米以上。

针对暴雪可能带来的影响,中国铁路上海局集团有限公司对1月9日部分列车停运。同时,密切关注强降雪情况变化,适时采取停运、停售、限速、迂回、折返、加开、恢复开行等措施,动态调整列车开行方案,确保旅客出行安全。

已购买停运列车车票的旅客,可于票面乘车日期起30日内(含当日)持车票到车站窗口办理退票手续;在12306网站购买车票的旅客,如尚未换取纸质车票,可在网站直接办理退票,均不收取手续费。

功夫小胖758550

赞同来自:

下雪了,小区里已经银装素裹

    下载视频

玛卡巴卡11

赞同来自:

扬子江路文汇路到兴城路路口由北向南车多缓行;文昌中路市府岗、石塔寺路段和解放桥路段车流量大,通行缓慢;南通路渡江桥北侧路口车辆拥堵较严重,尤其由东向西方向;润扬路文汇路路口南北双向车多缓行。还有几个相对通行缓慢的路段:百祥路,从百祥岗到翠岗路由南向北;兴城西路,从何桥路到维扬路由西向东。

玛卡巴卡11

赞同来自:

瓜州汽渡目前已停航。

玛卡巴卡11

赞同来自:

因下雪,京沪高速扬泰交界至龙奔服务区段实行三级管制,禁止三超车、危化品车驶入高速,限速80。启扬高速、扬溧高速、新扬高速、沪陕高速实行二级管制,禁止三超车、危化品车驶入高速,限速60。润扬大桥限速80,镇扬汽渡临时停航。雪天行车,请谨慎驾驶,减速慢行。

玛卡巴卡11

赞同来自:

市区行驶相对缓慢路段有:五台山路,从高桥南街到万福路由西向东;邗江北路,从蜀冈西路到文昌西路由北向南;润扬中路,从薛楼岗到润扬北路由南向北;文昌中路,从文昌大桥岗到文昌西路由东向西;运河北路,从611省道到运河东路由北向南。

扬州广电新媒体

赞同来自:

隧道管理工作人员来电醒,润扬路由南向北的下穿通道限高架被撞掉,通道内掉落大量垃圾,现场有工作人员在处理,过往车辆注意减速慢行!(来源丨扬州交通广播)

玛卡巴卡11

赞同来自:

隧道管理工作人员提醒,润扬路由南向北的下穿通道限高架被撞掉,通道内掉落大量垃圾,现场有工作人员在处理,过往车辆注意减速慢行!

玛卡巴卡11

赞同来自:

【未来5日天气预报】未来5天我市仍多降水过程,气温在0度以上,以降雨为主,具体预报如下:10日阴有小雨;11日阴有雨;12日雨止转阴;13日阴到多云;14日多云转阴有雨。 ​​​(扬州气象)

玛卡巴卡11

赞同来自:

#扬州高速路况#因下雪,京沪高速扬泰交界至龙奔服务区段实行三级管制,禁止三超车、危化品车驶入高速,限速80。启扬高速、扬溧高速、新扬高速、沪陕高速、润扬大桥实行二级管制,禁止三超车、危化品车驶入高速,限速60,镇扬汽渡复航。雪天行车,请谨慎驾驶,减速慢行。

要回复问题请先登录注册